欧洲杯体育 恒丰银行2023年年度发挥表现-开云·kaiyun(全站)体育官方网站/网页版 登录入口
发布日期:2026-04-17 02:59 点击次数:63

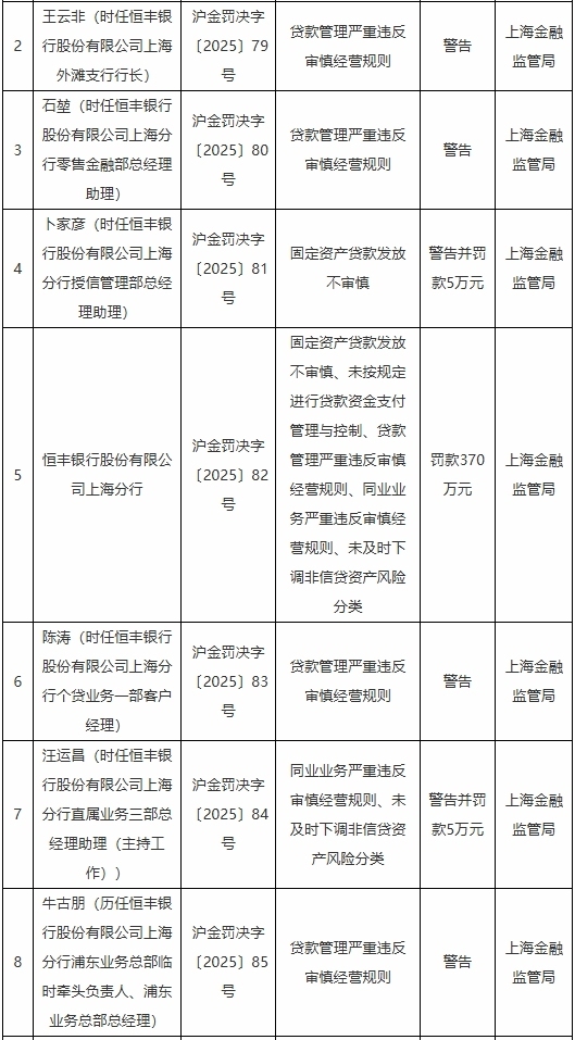
因固定钞票贷款披发不审慎等5项主要犯警违法活动,恒丰银行股份有限公司上海分行(下称“恒丰银行上海分行”)被罚370万元。
国度金融监督惩处总局上海监管局2月24日表现的行政处罚信息公开表显露,恒丰银行上海分行被罚金370万元,波及的主要犯警违法活动包括固定钞票贷款披发不审慎、未按章程进行贷款资金支付惩处与抵制、贷款惩处严重违背审慎缱绻礼貌、同行业务严重违背审慎缱绻礼貌、未实时下调非信贷钞票风险分类。

同期,有6位牵累东谈主领罚。
具体看,时任恒丰银行上海分行授信惩处部总司理助理卜家彦被警告并罚金5万元,波及的主要犯警违法活动是固定钞票贷款披发不审慎;时任恒丰银行上海分行直属业务三部总司理助理(主捏职责)汪运昌被警告并罚金5万元,波及的主要犯警违法活动是同行业务严重违背审慎缱绻礼貌、未实时下调非信贷钞票风险分类;时任恒丰银行上外洋滩支行行长王云非,时任恒丰银行上海分行零卖金融部总司理助理石堃,时任恒丰银行上海分行个贷业务一部客户司理陈涛,以及牛古一又被警告,牛古一又历任恒丰银行上海分行浦东业务总部临时牵头肃穆东谈主、浦东业务总部总司理,他们波及的主要犯警违法活动是贷款惩处严重违背审慎缱绻礼貌。
恒丰银行2023年年度发挥表现,2023年,恒丰银行已毕营业收入252.75亿元,同比增长0.62%;已毕包摄于本行鼓舞的净利润51.46亿元,同比着落23.74%。抵制2023年末,恒丰银行钞票总数14397.05亿元,较上年末增长8.12%;不良贷款率1.72%,较2022年末着落0.09个百分点。
恒丰银行官网先容,恒丰银行是12家寰宇性股份制交易银行之一欧洲杯体育,前身为1987年景就的烟台住房储蓄银行。2003年,经中国东谈主民银行批准改制为恒丰银行。
